近期,上海市市场监督管理局发布了2020年第47期省级食品安全抽检信息。
其中,上海永辉超市有限公司鲁班路分公司销售,标称山东熊猫乳品有限公司生产的1批次调制加糖炼乳(原味,185克/支,“熊猫”商标,生产日期:2020/6/6),菌落总数检测值为130000,150000,140000,120000,160000(CFU/g),标准规定为n=5,c=2,m=30000,M=100000(CFU/g)。
菌落总数是食品被细菌污染程度的指示性指标,反映食品在生产、贮藏、运输过程中的卫生状况。食品的菌落总数超标,将会破坏食品的营养成分,加速食品的腐败变质,使食品失去食用价值。
山东熊猫乳品有限公司系熊猫乳品集团股份有限公司旗下子公司,熊猫乳品集团股份有限公司是目前中国规模较大的炼乳生产企业,专业从事乳制品研发、生产、销售及技术服务于一体的国家高新技术企业,通过了ISO9001质量管理体系认证、ISO14001环境管理体系认证、HACCP食品安全管理体系认证、诚信管理体系认证、出口食品卫生注册。参与制定行业规范《乳制品感官评鉴细则》、参与起草《食品安全国家标准炼乳》,为全国食品工业标准化技术委员会单位委员,中国乳制品行业优秀企业。而旗下“熊猫”品牌始于1956年,为中国驰名商标、浙江名牌产品、浙江老字号产品。熊猫”牌全脂甜炼乳于2019年获世界食品品质评鉴大会金奖。
熊猫乳品集团股份有限公司于2020年10月16日在深交所A股上市,股票简称:熊猫乳品,股票代码:300898。
未及时披露信息,曾收监管函
尽管熊猫乳品上市至今仅有2个月,但已然收到了第一封监管函。
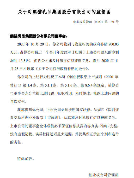
11月30日,熊猫乳品集团股份有限公司收到创业板公司管理部监管函(如下图),称公司收到与收益相关的政府补贴900.00万元,占公司最近一个会计年度经审计归属于上市公司股东的净利润的13.51%,但未及时履行信息披露义务,直至2020年11月25日才披露《关于公司获得政府补贴的公告》。
该行为违反了《创业板股票上市规则(2020年修订)》第1.4条、第5.1.1条、第5.1.6条、第8.6.4条规定。公司董事会需充分重视上述问题,吸取教训,及时整改,杜绝上述问题的再次发生。

另外根据11月25日,熊猫乳品集团股份有限公司发布的关于公司获得政府补助的公告,该900万元补助是苍南县金融工作服务中心依据 《苍南县人民政府关于全面加快科技创新推动工业经济高质量发展的若干政策意见 》 ( 苍 政 发〔2020〕29号)给予熊猫乳品的上市奖励。
根据熊猫乳品招股书,2017至2019年度计入当期损益的政府补助分别为908.4万元、576.6万元、553.2万元,分别占当期净利润的10.4%、6.1%、8.3%,而根据熊猫乳品2020年第三季度报告,年初至第三季度末计入当期损益的政府补助已达384.4万元。
产品单一,增收不增利
熊猫乳品专注于浓缩乳制品领域,根据中国乳制品工业协会统计,2018年熊猫乳品炼乳销售规模仅次于雀巢,是国内市场第二大炼乳品牌。
2017-2019年,熊猫乳品浓缩乳制品的销售收入占公司主营业务收入的比重分别为67.95%、75.15%以及72.03%,主要为炼乳产品的销售收入。但在该公司招股书中曾提及,未来,如果更多的食品企业进入浓缩乳制品领域,市场竞争将更加激烈。新竞争者的进入,可能带来产品价格下滑、营销投入加大、市场份额难以保持的风险。
而且熊猫乳品2017-2019年在华东和华南地区的销售收入占主营业务收入的比例分别为74.61%、70.37%以及67.83%,还面临着经营区域相对集中的风险。
同样根据招股书,2019年熊猫乳品归属于母公司股东扣除非经常性损益后的净利润从上年的8,857.75万元下降至6,139.70万元,降幅为30.69%,熊猫乳品称业绩下降是由于2018年以来公司陆续推出新产品,扩大固定资产投资规模,并持续扩大销售团队规模,导致生产成本和销售费用明显上升。
然而根据熊猫乳品2020年第三季度报告(如图),2020年初至第三季度末熊猫乳品营业收入为4.37亿元,同比增长6.98%,净利润为0.38亿元,同比下滑4.73%,扣非净利润为0.33亿元,同比下滑7.31%,显然出现了增收不增利的情况。

另外值得注意的是,根据熊猫乳品相关公告,目前该公司拟将募集到的资金投入到“苍南年产3万吨浓缩乳制品生产项目”和“济阳二期年产2万吨浓缩乳制品项目”。
目前熊猫乳品面临产品单一、经营区域集中等诸多问题,已然造成了增收不增利的局面,理应优先研发新品,丰富产品结构或是优化经营渠道,拓展经营区域,然而熊猫乳品仍然执意继续扩大炼乳类产品产能,或许难免导致业绩继续下滑。
| 食品保健






