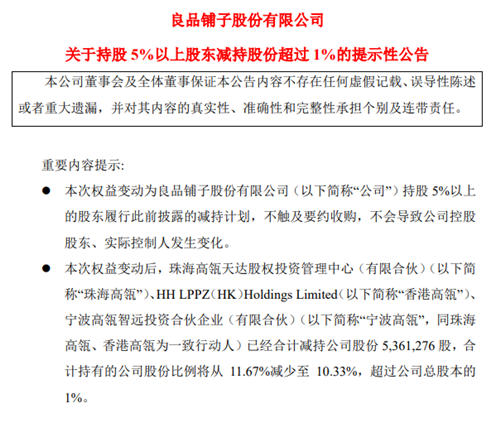
6月8日,良品铺子发布公告称,珠海高瓴、香港高瓴、宁波高瓴已经合计减持公司股份5,361,276股,占公司总股本的1.34%。若按6月8日良品铺子收盘价50元/股计算,珠海高瓴、香港高瓴、宁波高瓴减持套现约2.7亿元。
另一方面,结合良品铺子食安问题、营销费用高企、业绩増长放缓等情况分析,高瓴资本的减持操作对于良品铺子来讲,或许有些“失宠”被抛弃的意味。
初解禁,忙套现,仍有1870万股待减持
2021年2月,良品铺子上市满一周年,包括珠海高瓴、香港高瓴、宁波高瓴在内的5位良品铺子首发股东的股份迎来解禁。随即,珠海高瓴、香港高瓴、宁波高瓴在2月27日迫不及待地公布了减持计划。
根据减持计划,珠海高瓴、香港高瓴、宁波高瓴因自身资金需求,自2021年3月22日至2021年8月26日期间通过集中竞价方式、自2021年3月4日至2021年8月26日通过大宗交易或协议转让方式减持公司股份数量合计不超过24,060,000股,合计不超过公司总股本的6%。

而根据6月8日良品铺子发布的公告(上图所示)来看,珠海高瓴、香港高瓴、宁波高瓴已经合计减持5,361,276股,根据此前高瓴资本公布的减持计划,目前仍有约1870万股待减持,若按照50元/股估算,减持计划完成后,高瓴资本将合计套现超过12亿元,而据了解,此前高瓴资本作为良品铺子的战略投资者,对良品铺子总投资成本约为8.2亿元。
高瓴资本从投资回报的角度选择减持无可厚非,但对于良品铺子来讲,遭遇首发股东大举减持,难免被打上了“不被看好”的标签,进而导致了股价滑坡。

自2月底,高瓴资本公布减持计划以来,良品铺子股价自65元/股一路走低,甚至一度创下上市以来最低价,以6月8日收盘价50元/股计算,与历史最高点87.24元/股相比,市值已蒸发约149亿元。
营销费用高企,业绩增速放缓
2018-2020年,良品铺子总营收分别为63.78亿元、77.15亿元、78.94亿元,同比增长率分别为17.58%、20.97%、2.32%,同期归属净利润分别为2.385亿元、3.404亿元、3.436亿元,同比增长率分别为520.65%、42.68%、0.95%。显然,良品铺子近三年出现了业绩增长大幅放缓的情况,但与此同时,良品铺子的销售费用则是“一路高歌”。
2015-2020年,良品铺子销售费用分别为7.19亿元、9.52亿元、10.55亿元、5.68亿元、15.81亿元、15.7亿元。而根据良品铺子2021年第一季度报告,销售费用更是创下新高,为5.43亿元,同比增长40.49%,占同期营收的21.1%。
在具体表现上,良品铺子执着于打造“高端化”形象,企图与同类品牌拉开差距。一方面升级品牌logo,更新产品包装,与大牌设计师合作推出高端年货礼盒,建立“高端零食”的设定,另一方面还不惜掷重金邀请流量明星为产品代言,同时在影视剧、综艺中大肆植入穿插广告。
除此之外,根据2020年年度报告数据,良品铺子在报告期内与超150位头部明星达人主播深度合作,全年完成了3700余场直播,社交电商全渠道累计终端销售额1.23亿,但经过计算,平均每场直播销售额平均仅为3万余元。
但与之相比,良品铺子在研发方面的投入则略显寒酸,数据显示,2018-2020年良品铺子在研发方面的投入分别为2081万元、2736.3万元、3371.7万元,尽管投入总额有所增加,但从研发投入占同期营收比例来看,占比甚至未超过0.5%。
食安问题痼疾难解
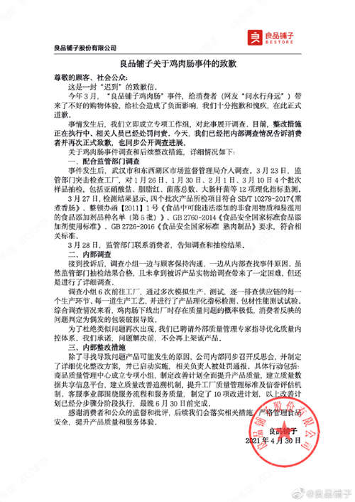
2021年3月,有网友表示,在良品铺子官方旗舰店网购的鸡肉肠出现蛆虫,拆开时发现大袋内的单个小包装已破损,包装显示生产日期为2021年1月30日,产品尚在保质期内。该网友希望良品铺子公开道歉,保证以后对食品安全的重视,不要求赔偿。随即,#良品铺子鸡肉肠#登上微博热搜。
良品铺子则表示该款低脂鸡胸肉肠自2020年8月上市以来,产品质量稳定。经查,该消费者购买的20210130批次产品工厂内部成品出厂检验报告合格,该产品20201109批次由外检机构武汉谱尼科技有限公司检验合格。
随后,时隔近两月,良品铺子关于该事件的道歉声明“姗姗来迟”,表示已处罚问责相关人员,同时将该款产品下架。

事实上,有关良品铺子的食安问题并不罕见。早在良品铺子上市之前的招股书中就曾披露多起因质量问题引发的案件(如下图)。

另外据查询,在网络平台上,关于良品铺子的投诉近600条,其中不乏有异物、发霉、生虫等问题。



究其原因,与良品铺子采用OEM模式难脱干系。OEM模式,即受托厂商按委托厂商的设计与授权,自行采购原材料并生产产品,简而言之,即生产外包的贴牌代工模式,但OEM模式则导致良品铺子无法对代工厂在原料采购和生产加工环节进行及时有效的把控。
早在上市前的招股书中,良品铺子就曾直言公司的产品质量不可避免的受限于农副产品原材料供应、供应商生产能力、运输过程存储条件及气候环境等因素影响,无法完全避免一些不可预见因素导致产品质量出现问题的风险。
| 食品保健






