昨日,国家药品监督管理局网站发布了日本株式会社日立高新技术对全自动生化分析仪主动召回的公告。公告显示,日立诊断产品(上海)有限公司报告,由于涉及产品特定型号、特定批次存在软件问题,在电解质测试工作模式下,CI测试不能执行,从而导致不能输出CI的测试结果的不良现象。生产商日本株式会社日立高新技术对全自动生化分析仪(注册证号:国械注进20162400621)主动召回。召回级别为二级。

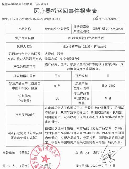
本次召回的产品名称为全自动生化分析仪,注册证或备案凭证编码为国械注进20162400621。生产企业名称为日本株式会社日立高新技术,代理人名称为日立诊断产品(上海)有限公司。
本次召回产品用于血清、尿液和血浆为样本的临床化学分析,尿液检查以及免疫学检查。本次召回涉及国家为日本,召回级别为Ⅱ,涉及产品型号为日立3100。
报告表显示,此次召回原因为在电解质测试工作模式下,由于软件上的纰漏使CI的测试不能执行,从而导致不能输出CI的测试结果的不良现象。到目前为止,没有收到任何由于该不良现象而引起的健康危害的报告。
日立诊断产品(上海)有限公司第一大股东为日立高新技术(上海)国际贸易有限公司,持股比例为77.01%,而日立高新技术(上海)国际贸易有限公司为株式会社日立高新技术全资子公司。
日立高新技术公司是日立集团旗下的一家仪器设备子公司。全球雇员超过10000人,在世界上26个国家及地区共有百余处经营网点。产品与服务涵盖领域广泛,包括半导体制造、生命科学、电子零配件、液晶制造及工业电子材料。其中,生命科学领域产品包括:电子显微镜、原子力显微镜和分析仪器(色谱、光谱、热分析)等。
| 创新科技






