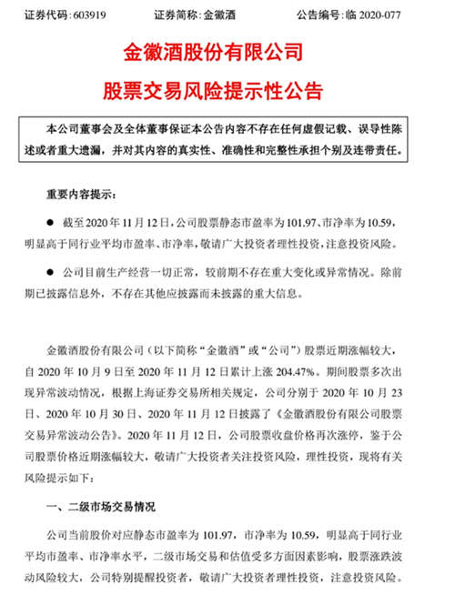
11月12日晚,金徽酒股份有限公司(以下简称:金徽酒)发布股票交易风险提示性公告称,截至2020年11月12日,公司股票静态市盈率为101.97、市净率为10.59,明显高于同行业平均市盈率、市净率,敬请广大投资者理性投资,注意投资风险。

公告显示,自2020年10月9日至2020年11月12日,公司股票多次出现异常波动情况,股价累计上涨204.47%。根据上海证券交易所相关规定,公司分别于2020年10月23日、2020年10月30日、2020年11月12日披露了《金徽酒股份有限公司股票交易异常波动公告》。
此外,公告还显示,目前公司经营业绩、主营业务未发生重大变化,公司生产经营情况一切正常。
新京报记者注意到,11月10日、11日、12日,连续三日,金徽酒股价均为涨停,截至12日收盘,金徽酒每股收于54.40元,创历史新高。
从龙虎榜数据来看,10月20日起,金徽酒一共上了6次龙虎榜。11月11日榜内数据显示,买入总额2.553亿元、卖出总额2.656亿元,其中买入第一的交易部为海通证券股份有限公司绍兴劳动路证券营业部,买入金额高达6641.04万。
从消息面来看,10月20日,金徽酒发布公告称,关于海南豫珠要约收购金徽酒股份有限公司已完成过户,海南豫珠持有公司股份4058.08万股,占公司总股本的8.00%。豫园股份及其一致行动人海南豫珠合计持有公司股份1.93亿股,占公司总股本的38.00%。
| 食品保健






