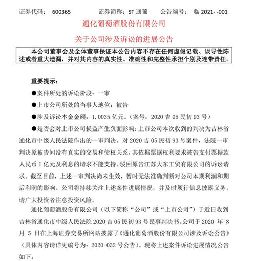
1月4日,通化葡萄酒股份有限公司(以下简称:ST通葡)发布公告称,上市公司收到吉林省通化市中级人民法院作出的一审判决。对2020吉05民初93号案件,法院一审判决原被告间没有真实的交易和债权关系,其依据票据权利要求被告支付票据款人民币1亿元及利息的请求不能支持,驳回原告江苏大东工贸有限公司的诉讼请求。

公告显示,原告江苏大东工贸有限公司请求法院依法判令被告向原告支付票据款人民币1亿元及利息345883.34元,合计人民币100345833.34元。法院一审判决驳回原告江苏大东工贸有限公司的诉讼请求。案件受理费543529.00元,保全费5000元,由原告江苏大东工贸有限公司负担。截至目前,上述一审判决尚未生效,暂时无法准确判断对公司本期利润和期后利润的影响。
新京报记者查阅中国裁判文书网得知,因票据追索权纠纷,2020年7月9日,江苏大东工贸有限公司曾向吉林省通化市中级人民法院申请财产保全。通化市中级人民法院对ST通葡名下1.01亿元房产进行查封。
公告还表示,目前江苏翰讯通讯科技有限公司诉公司、高杰、公司实控人借款合同一案并未判决,涉案的本金及利息金额达2.3585亿元,江苏省南京市中级人民法院已受理。
此前,因债权追偿纠纷,ST通葡控股股东吉祥嘉德和实际控制人尹兵所持股本全部被冻结,共计占ST通葡总股本的16.45%,冻结起始日为2020年10月12日,冻结到期日为2023年10月11日,冻结期为三年。
| 食品保健






