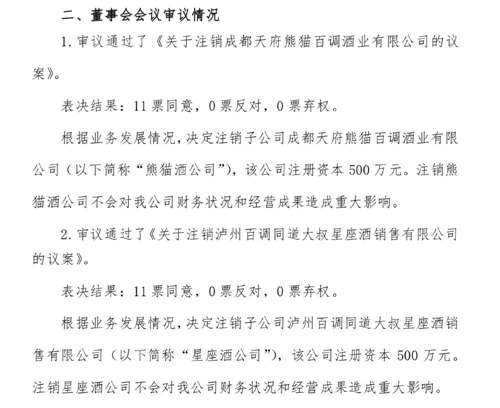
泸州老窖股份有限公司(以下简称“泸州老窖”)1月28日发布公告,公司第九届董事会二十四次会议审议通过了《关于注销成都天府熊猫百调酒业有限公司的议案》以及《关于注销百调同道大叔星座酒销售有限公司的议案》。另外还审议通过了《关于投资设立泸州老窖新零售管理有限公司的议案》以及《关于参与投资设立成银金融租赁有限责任公司的议案》。

此次被撤销的成都天府熊猫百调酒业有限公司和百调同道大叔星座酒销售有限公司,成立仅两年。
其中,投资设立成都天府熊猫百调酒业有限公司的议案,于2018年10月26日泸州老窖召开的第九届董事会四次会议上审议通过。彼时泸州老窖对成立该公司的定位,是为适应白酒消费年轻化、时尚化和个性化发展趋势,搭建起于80、90后消费人群的沟通渠道。该公司由泸州老窖百调酒业有限公司与成都天府熊猫文化传播有限公司共同投资设立,其中泸州老窖百调酒业有限公司占总股本的60%,成都天府熊猫文化传播有限公司占总股本的40%。
成立百调同道大叔星座酒销售有限公司的决定则于2018年12月28日达成。该公司由泸州老窖百调酒业有限公司与深圳市同道大叔文化传播有限公司合资成立,双方占股分别为70%与30%。泸州老窖对成立该公司的意图,同样解释为推进年轻化、时尚化产品线的发展。
新京报记者通过天眼查了解到,这两家公司正式成立的时间,均在2019年2月份。两家公司成立仅两年便宣告结束,对此泸州老窖方面并未作更多说明,仅表示注销两家公司是根据业务发展情况决定的,并强调注销这两家公司不会对公司的财务状况和经营成果造成重大影响。
不过新京报记者注意到,泸州老窖与同道大叔合作推出,以星座IP为卖点的年轻化白酒产品12星座酒,目前在泸州老窖官方旗舰店内依然在售,另一款与天府熊猫合作推出的HEART PANDA产品也在售,但销量并不高,在泸州老窖天猫官方旗舰店中靠后。

泸州老窖与上述两家公司合作推出的12星座酒及HEART PANDA产品。
此外,泸州老窖欲加大新零售与金融板块布局。
公告显示,泸州老窖与全资子公司泸州老窖销售公司共同投资成立泸州老窖新零售管理公司,泸州老窖表示,成立新零售公司的目的,在于整合利用泸州老窖线上线下资源,进一步推进公司“白酒+互联网”业务。

而成银金融租赁有限责任公司是泸州老窖与成都银行、成都交子金融控股集团有限公司共同投资成立,其中泸州老窖出资3亿元占总股本15%;成都银行以自有资金现金出资 14 亿元,占总股本的70%;交子金控以自有资金出资 3 亿元,占总股本的15%。 从股本占比来看,泸州老窖在该公司并非控股方,且持股量远低于成都银行,在业界看来,更倾向于投资行为而非实际运营。
公开消息显示,当前白酒龙头企业纷纷加大在金融领域发展力度,泸州老窖在过去几年也在持续加大金融板块投资力度,金融板块对泸州老窖的发展越发重要,尤其是通过产业与金融融合,强化企业的参股、控股与扩张能力,一次提升企业整体的综合竞争实力。
| 食品保健






