近日,上海市市场监督管理局对上海市生产、销售的食用油、茶叶及相关制品、乳制品、调味品、月饼、膨化食品、蜂产品等定量包装商品的净含量及商品(过度)包装进行了监督抽查。
抽查结果显示,上海闵行开市客贸易有限公司销售的,上海贝品商贸发展有限公司经销的法优乐牌巴氏杀菌热处理风味酸奶组合装(生产日期2020-05-05,规格型号1360g)净含量标注不合格。
被抽查的食用油、油脂及其制品中,上海华润万家超市有限公司五角场店销售的,广州爱适贝贸易有限公司进口的柯罗芙初榨牛油果油(生产日期2020-05-06,规格型号250毫升)净含量标注不合格;上海浦东好又多超市有限公司田林分公司销售的成都宝阳味业有限责任公司生产的九斗碗牌特麻花椒油(调味油)(生产日期2020-05-12,规格型号265毫升)则被检出净含量不合格。
膨化食品中,麦德龙商业集团有限公司上海青浦分公司销售的,上海希滋食品有限公司生产的美式爆米花(巧克力味)(生产日期2020-06-04,规格型号220克)也被检出净含量不合格。
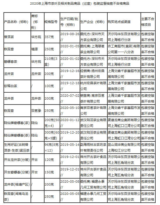
茶叶及相关制品商品(过度)包装情况较为严重,本次抽查了54批次产品,经检验,14批次不合格。
其中包括沃尔玛华东百货有限公司上海五角场分店销售的,常州开古茶叶食品有限公司生产的开古龙井茶(分装)(生产日期2019-12-01,规格型号120克)和开古碧螺春(分装) (生产日期2019-12-01,规格型号150克);福建永泰几何工贸有限公司生产的铁观音(闽南乌龙茶)(生产日期2020-05-05,规格型号250克)及其委托生产的龙井茶(钱塘产区)(生产日期2020-05-08,规格型号200克)。
具体不合格名单:







| 食品保健






